Sudah menjalani pekerjaan di bidang dari tahun 2021. Kuantitatif: menggunakan software analisis data seperti SPPS, AMOS, LISREL, SMARTPLS, STATA, EVIEWS, JASP, JAMOVI, EXPERT CHOICE, PAST3, DLL. Menyesuaikan permintaan. Kualitatif: menggunakan Nvivo Atlas.ti Langkah Pekerjaan 1. Diskusi Mengenai pekerjaan 2. Cek kelengkapan data yang akan digunakan 3. Kesepakatan Harga 4. Pembayaran 5. Pengerjaan 6. Penyerahan hasil 7. diskusi hasil/revisi 8. persetujuan
Paket: 3 paket
Uji Instrumen
Rp150,0 rbInterpretasi dalam bentuk dokumen word Data yang digunakan (Data Lolos Uji Validitas dan Reliabilitas. atau jika berupa soal pilihan ganda termasuk daya beda, tingkat kesukaran. efektivitas distraktor) Input dan Output dari software yang digunakan Free Konsultasi
Analisis Kualitatif
Rp350,0 rbInterpretasi dalam bentuk dokumen word Project file output Free Konsultasi
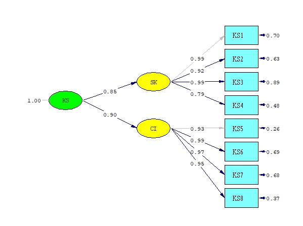
Analisis menggunakan SEM
Rp750,0 rbInterpretasi dalam bentuk dokumen word Data yang digunakan Input dan Output dari software yang digunakan (Jamovi, JASP, Lisrel, Amos, SmartPLS, dll) Free Konsultasi
Berpengalaman dalam pengerjaan olah data untuk penelitian, skripsi, tesis, desertasi dan lainnya. Olah data menggunakan Excel, IBM SPSS, Eviews, Lisrel, IBM Amos, Stata, SmartPLS, Past 3, JASP, Fisat 11, JASP, Atlas.ti, QSR NVivo, Jamovi, Expert Choice, VOSviewer, GSCA, WarpPls
Berpengalaman dalam pengerjaan olah data untuk penelitian, skripsi, tesis, desertasi dan lainnya. Olah data menggunakan Excel, IBM SPSS, Eviews, Lisrel, IBM Amos, Stata, SmartPLS, Past 3, JASP, Fisat 11, JASP, Atlas.ti, QSR NVivo, Jamovi, Expert Choice, VOSviewer, GSCA, WarpPls
Diskusi tentang Detail dan Ringkasan pekerjaan yang Anda inginkan dengan freelancer. Anda belum akan dikenakan biaya
Setuju untuk mempekerjakan dengan meminta penawaran dari freelancer. Periksa detail dan lakukan pembayaran untuk mulai bekerja.
Ketika freelancer menyerahkan pekerjaan akhir untuk menyelesaikan kontrak, pemberi kerja dapat memeriksanya terlebih dahulu. Pemberi kerja bisa memeriksa dan meminta untuk revisi atau menyetujui hasil tersebut sesuai kesepakatan.
Platform Fastwork adalah pihak perantara yang akan menyimpan uang pemberi kerja sebagai keamanan dan freelancer akan mendapatkan uang setelah pemberi kerja menyetujuinya.










